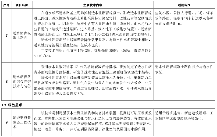
1 “渗” 绿地贴成套生态工程技术(以下简称成套产品:即建筑用隔热草坪和防塞排水装置)建筑用隔热草坪基质薄(2至5厘米)且实,整体形成板块,透水性好,雨水可自然渗透至基质吸纳饱和。
2 "蓄"屋面排水口安装了成套产品之一的防寒排水装置(以下简称装置),如下了较大的雨建筑用隔热草坪(以下简称草坪)基质吸纳饱和后雨水继续流入隔热砖底部,隔热砖底部可蓄10毫米雨水,雨后约三天之雀羧茸┥厦娴牟萜焊须还能吸收隔热砖渗透上来的水气直至屋面隔热砖干。
3 "滞” 屋面排水口安装了装置,降雨时渗,蓄,饱和溢满后,其装置可减缓屋面径流流入雨水排水管道,能在屋面暂时滞留大雨雨水60毫米,雨停后雨水在90分钟内缓缓排除,其装置制雨水讲秩序,错开了地面雨水峰值而达到了减缓内涝的目的。
4 “净” 草坪抑制了屋面风化脱落的水泥沙而形成产生的尘土,雨水进入雨水管之前通过了草坪的过滤,解决了屋面面源污染问题,由于草坪不浇水,不施肥,不洒药,这样就可以实现持续自然净化雨水的目标。
5 “用” 草坪和装置安装于屋面所起着的渗,蓄,滞,净雨水的作用为草坪生长提供了足够的水份,使草坪在不浇水,不施肥,不洒药的情况下能自然,平衡可持续生长。
6 “排” 草坪和装置能有效管控屋面降雨时能使60毫米雨水有序排放,使城市地面雨水先排入地下管网,屋面大部分雨水缓排后排,错开了峰值从而缓解了城市内涝。
总之 : 绿地贴成套生态工程技术应用在屋顶能满足海绵城市渗、蓄、滞、净、用、排水六个要求,该技术一气合成,能顺利在自然,平衡,可持续的过程中完成。




